中国物资再生协会
风光设备循环利用专委会

《中央预算内投资补助和贴息项目管理办法》公布

发表时间:2026-01-12 17:58

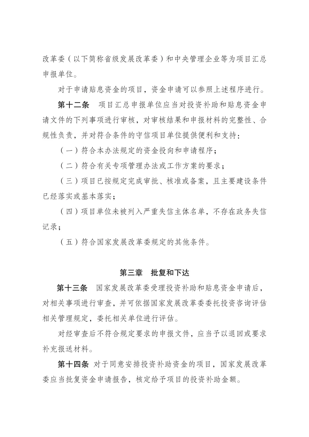
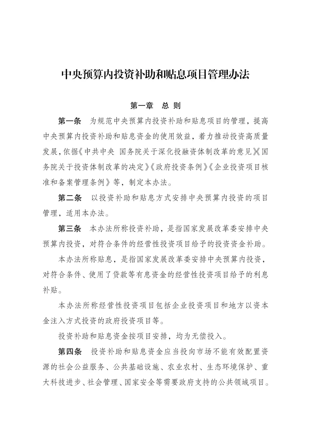
据国家发改委消息,《中央预算内投资补助和贴息项目管理办法》已经2025年12月26日第26次委务会议审议通过,现予公布,自2026年3月1日起施行。《管理办法》明确,以投资补助和贴息方式安排中央预算内投资的项目管理,适用该办法。投资补助和贴息资金应当投向市场不能有效配置资源的社会公益服务、公共基础设施、农业农村、生态环境保护、重大科技进步、社会管理、国家安全等需要政府支持的公共领域项目。

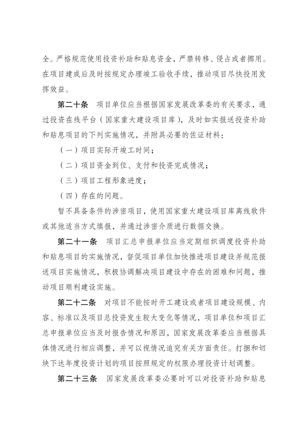
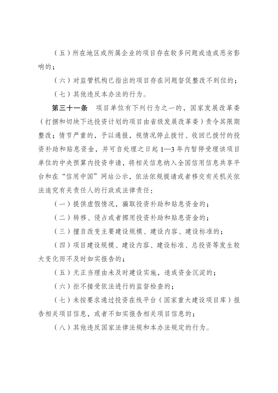
  同时,《管理办法》提出,国家发展改革委应当按照国家宏观调控的要求和重点,遵循科学决策、规范管理、注重绩效、公开透明的原则,统筹安排投资补助和贴息资金,平等对待各类投资主体,不得设置歧视性条件。对欠发达地区和革命老区、民族地区、边疆地区的投资项目应当适当倾斜。

图片
图片
图片
图片
图片
图片
图片
图片
图片
图片
图片


对相关事宜有意深入了解的行业企业,

欢迎向风光专委会咨询具体信息。

联系人:田女士   15313667291

 地址:北京市朝阳区奥运村街道北苑路40号有色金属研究所院内10号楼2层
 邮箱:chinacwser@163.com  
 联系方式: 15313667291
(周一至周五:9:00-18:00)
 ICP备案号:京ICP备12005157号-6
ABUIABAEGAAgr_SLlAYo27Kv4AIw1RI4oBI


中国物资再生协会

风光设备循环利用专业委员会