中国物资再生协会
风光设备循环利用专委会

河北发布退役风机、光伏利用处置污染控制地方标准

发表时间:2026-01-15 11:23

近日,河北省市场监督管理局发布《退役风电机组利用处置污染控制技术规范》《退役光伏设备利用处置污染控制技术规范》两项地方标准,规范退役风电机组、光伏设备循环利用与无害化处理处置,减少终端固体废弃物带来的环境污染风险,促进相关循环利用行业良性规范发展。两项标准于2026年1月16日实施。

图片图片

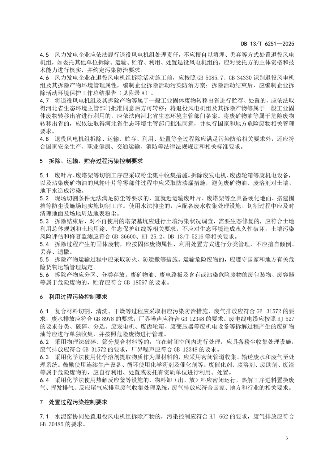
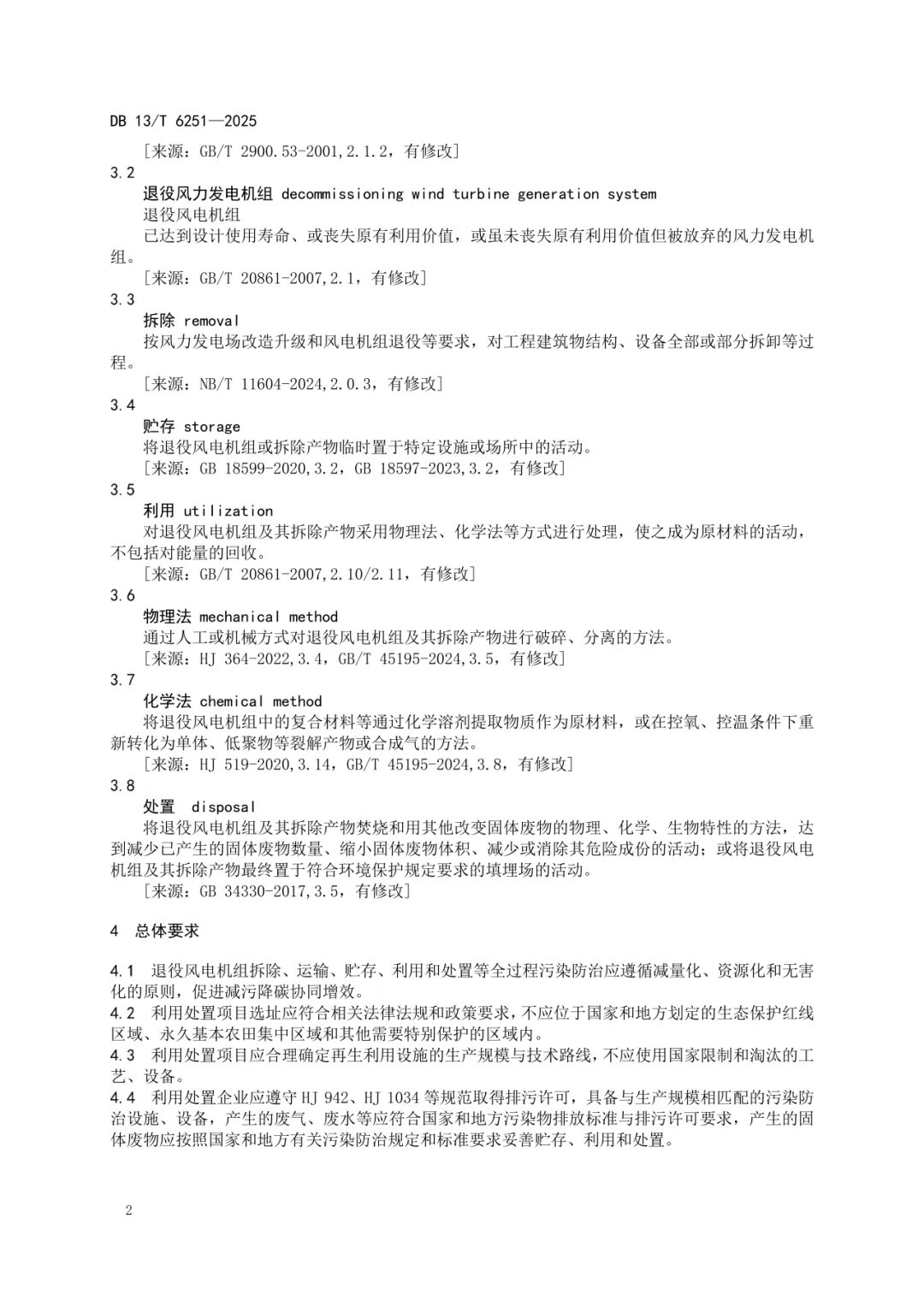
《退役风电机组利用处置污染控制技术规范》规定了退役风力发电机组利用处置污染控制的总体要求、以及在拆除、运输、贮存、利用、处置过程的污染控制要求、环境管理要求。该规范适用于退役风力发电机组利用处置过程中的污染控制。

图片
图片
图片
图片
图片
图片
图片


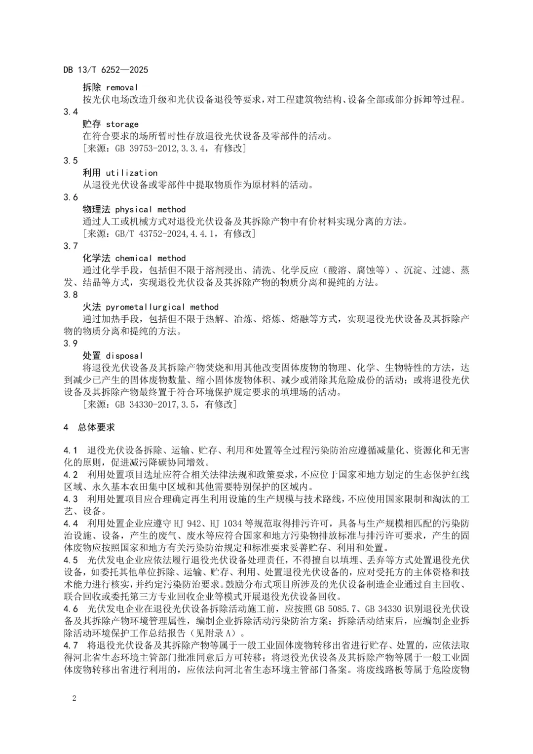
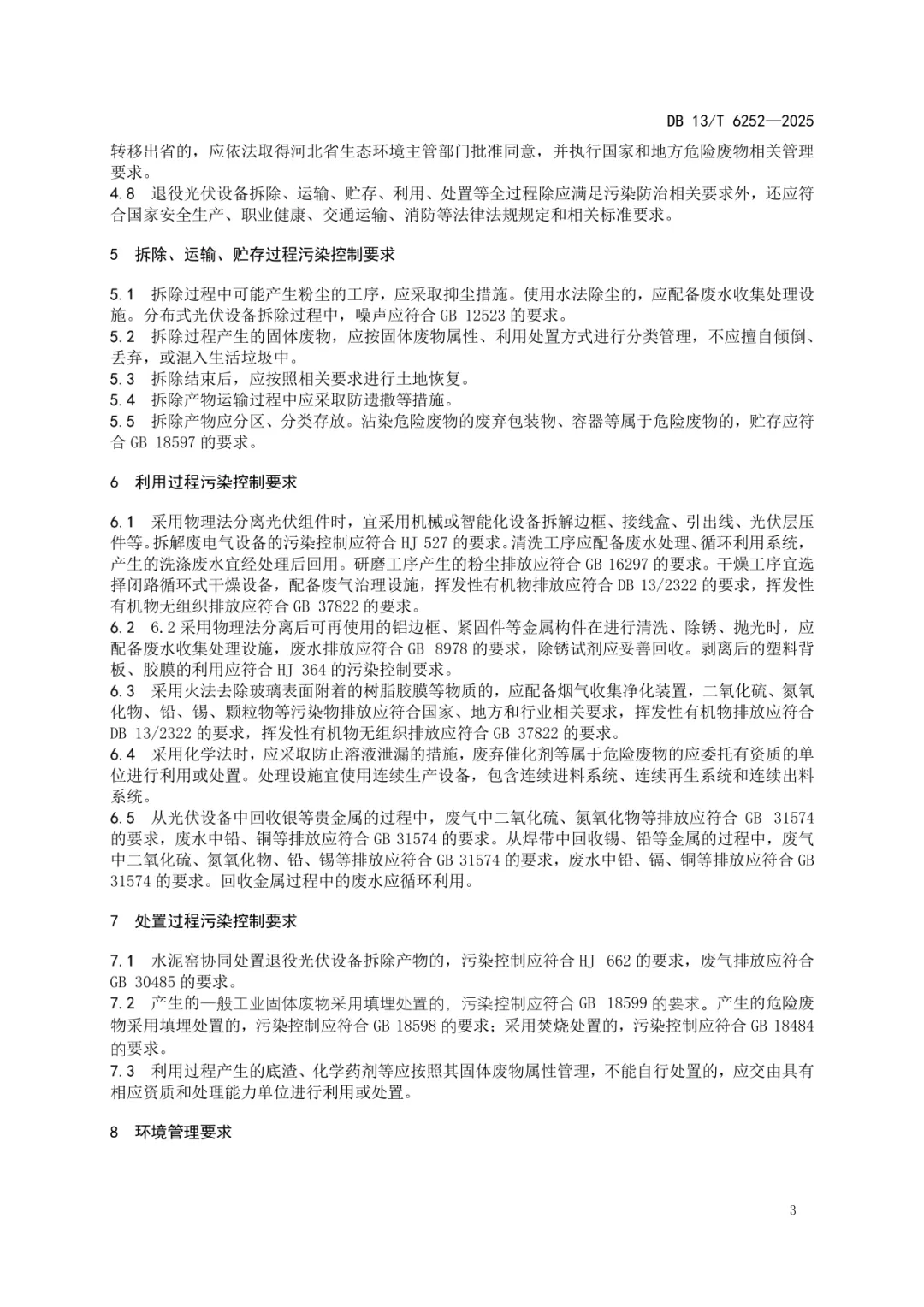
《退役光伏设备利用处置污染控制技术规范》规定了退役光伏设备利用处置污染控制的总体要求,以及在拆除、运输、贮存、利用、处置过程中的污染控制要求、环境管理要求等。该规范适用于退役光伏设备利用处置过程中的污染控制。  

图片
图片
图片
图片
图片
图片
图片
 地址:北京市朝阳区奥运村街道北苑路40号有色金属研究所院内10号楼2层
 邮箱:chinacwser@163.com  
 联系方式: 15313667291
(周一至周五:9:00-18:00)
 ICP备案号:京ICP备12005157号-6
ABUIABAEGAAgr_SLlAYo27Kv4AIw1RI4oBI


中国物资再生协会

风光设备循环利用专业委员会